928 B
928 B
Hardware version 1.0
Errata
- NAND reset IC drive reset net by push-pull output may cause MCU fault and disable internal MCU reset feature.
- System going to boot-loop state when reset by reset circuit
- No series resistors on external gpio for protecting MCU
- Wrong value LED series resistor
- Wrong footprint for CMOS transistors
- Wrong value IR TX series resistor
- No need capacitor on IR RX
- Wrong value IR RX pullup resistor
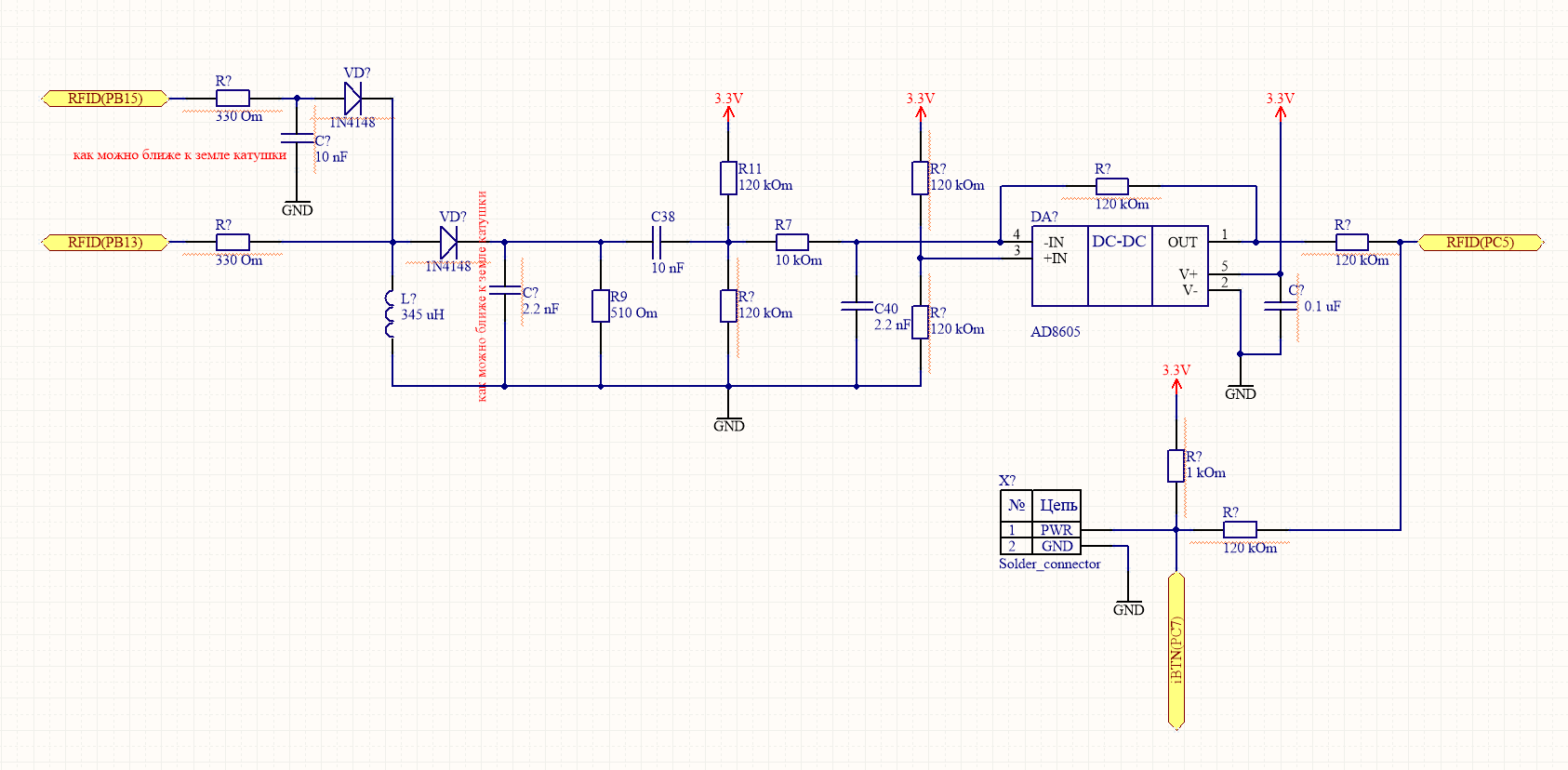
- 125 kHz RFID + iButton wrong schematic
- It seems bad to place main VCC on external GPIO pins. Overcurrent can damage main regulator and cause device broken. User can apply wrong voltage on this pin.
New RFID + iButton schematic
after many experiments we found good schematic solution for work with RFID and auxiliary follow iButton level (for non-TTL protocol like Cyphral)
